| Dokumente | |
|
|
Dokumentvorschau |
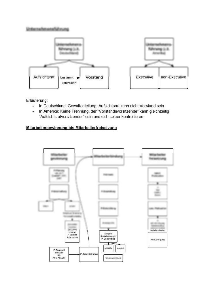
Human Resources - Selke - Klausur- Skriptzusammenfassung |
Dokument-Nr.: F-AJTT |
|
|
Dokument-DownloadUm Zugriff auf dieses Dokument zu erhalten, musst Du Mitglied der UNIDOG Community sein. |
|
Inhalt / Beschreibung
Eine Zusammenfassung aller klausurrelevanten Themen. |
Dokumentbewertung (8)
Kommentare
Dokument empfehlen
|
||||||||||||||||||||||||||||||||||||||||
|
Vorschau-Ausschnitte
|
|||||



